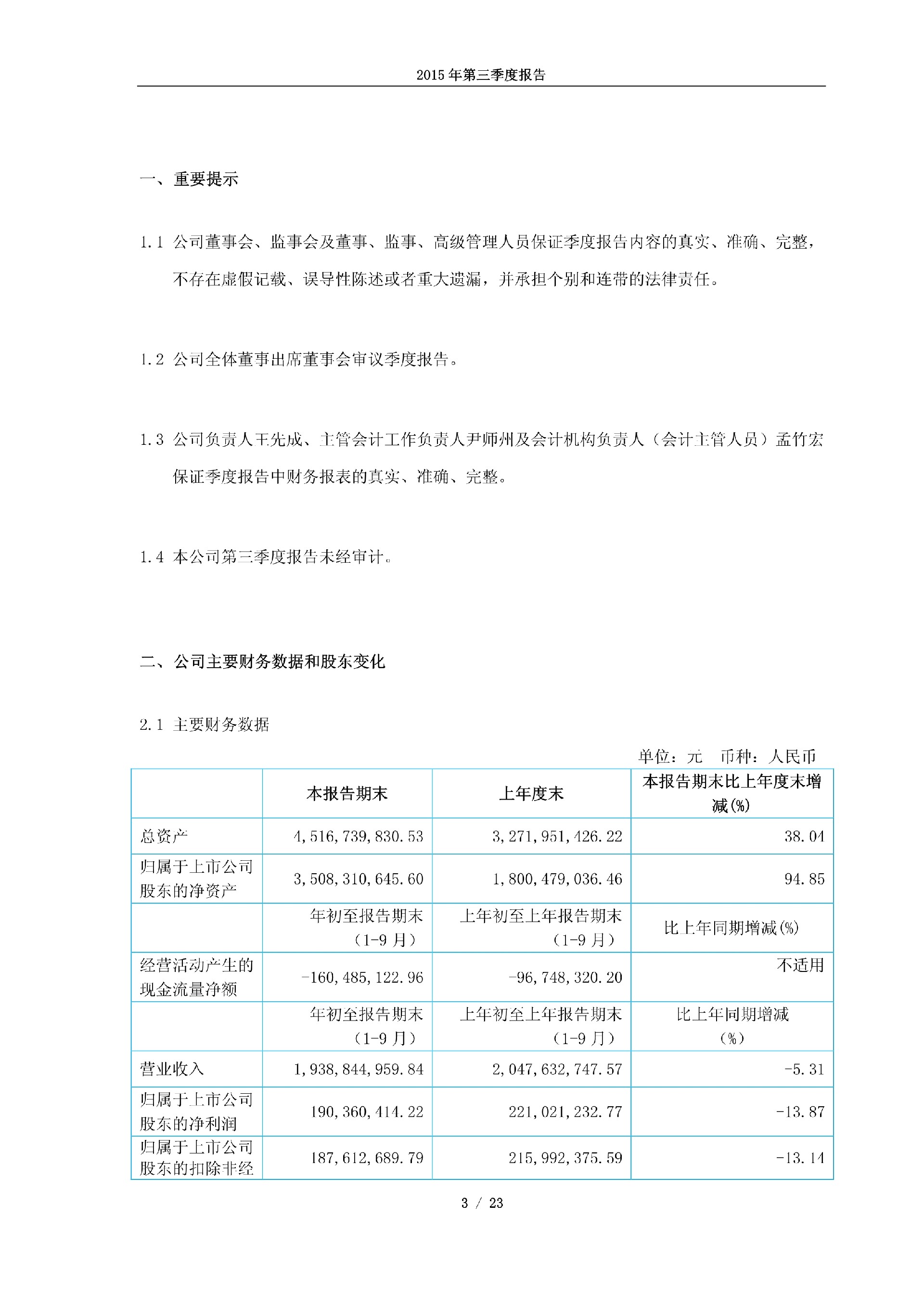
2015年10月29日

金诚信第三季度季报

新闻中心