跳转至内容
首页
走进金诚信
关于金诚信
董事长致辞
管理团队
组织架构
各类荣誉
产业布局
矿山服务
资源开发
科技创新
装备制造
供应链
企业文化
企业文化概况
家文化
党建工作
人才培养
文体活动
人文关怀
新闻中心
公司要闻
媒体聚焦
投资者关系
公司公告
热线互动
股票行情
可持续发展
ESG报告
政策说明
加入我们
联系我们
EN
定期报告
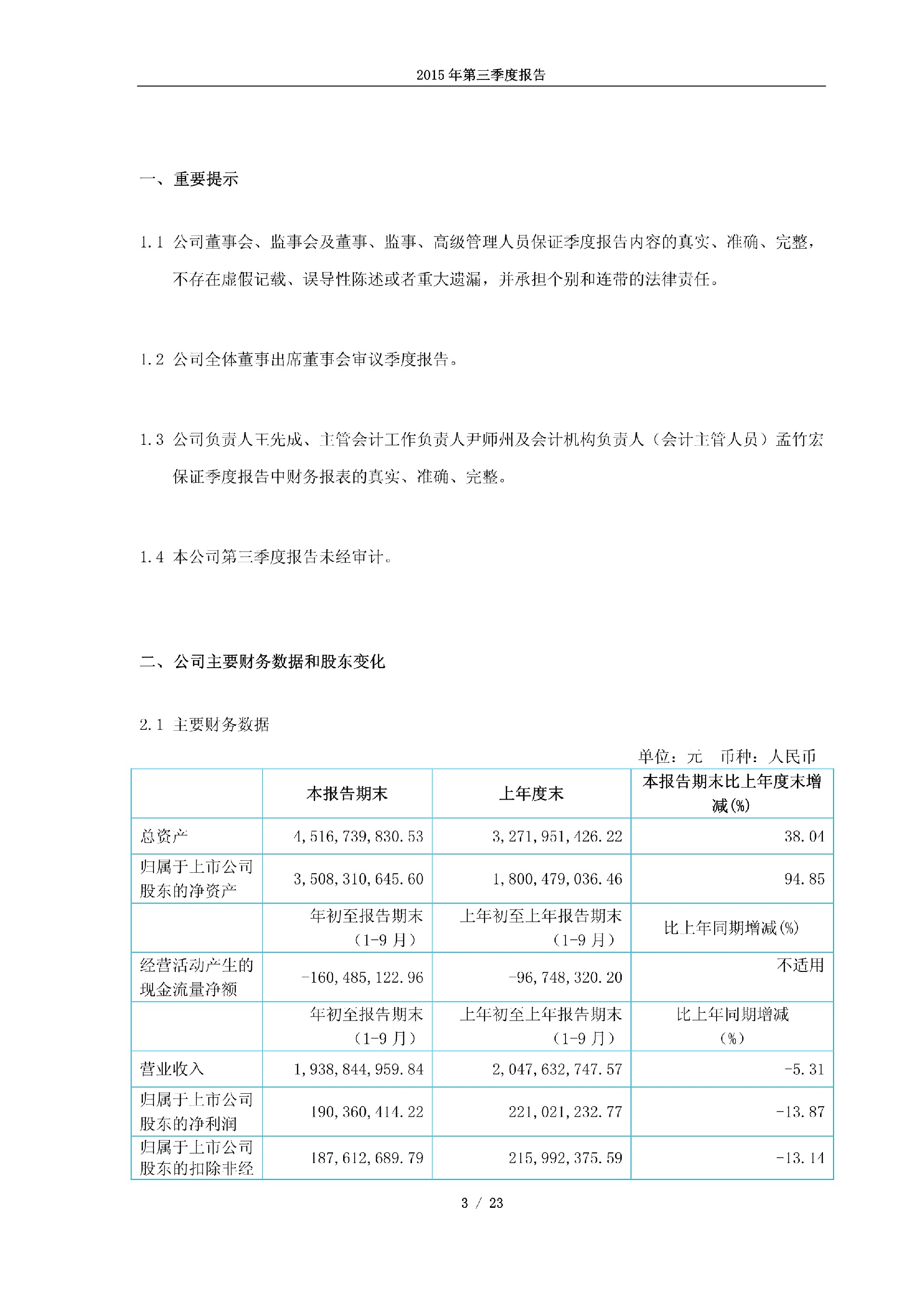
2015年10月29日
金诚信第三季度季报
新闻中心
集团公司董事长王先成受邀出席芬兰总理访华期间两国企业高端商务交流活动
公司要闻
/
2026年1月27日
金诚信隆重召开2026年工作会暨“六五战略”宣贯大会
公司要闻
/
2026年1月23日
公司闪耀亮相2026未来矿业论坛 王青海董事长受邀分享金诚信创新实践与前沿探索
公司要闻
/
2026年1月17日
公司召开运营、财务系统工作总结部署会
公司要闻
/
2026年1月10日
公司党委召开专题民主生活会 为奋进“六五”凝聚共识、汇聚合力
公司要闻
/
2026年1月5日
金诚信携手京东科技依托AI技术赋能管理智能化转型升级
公司要闻
/
2025年12月26日
萨布韦公司表彰2025年度属地优秀员工
公司要闻
/
2025年12月24日
密云区委书记彭利锋带队到我司走访座谈
公司要闻
/
2025年12月23日
王青海董事长出席中国—赞比亚“一带一路”联合实验室建设推进会
公司要闻
/
2025年12月22日
金诚信与云南省教育厅、昆明理工大学深化战略合作 树立高质量校企协同新典范
公司要闻
/
2025年12月22日
嘉能可公司非洲铜金属板块高层率团到访
公司要闻
/
2025年12月18日
我司多个项目部获颁年度“安全管理标准化班组”荣誉
公司要闻
/
2025年12月16日
Go to Top
Clear
Search
首页
走进金诚信
关于金诚信
董事长致辞
管理团队
组织架构
各类荣誉
产业布局
矿山服务
资源开发
科技创新
装备制造
供应链
企业文化
企业文化概况
家文化
党建工作
人才培养
文体活动
人文关怀
新闻中心
公司要闻
媒体聚焦
投资者关系
公司公告
热线互动
股票行情
可持续发展
ESG报告
政策说明
加入我们
联系我们