跳转至内容
首页
关于我们
公司简介
董事长致辞
管理团队
组织架构
发展历程
各类荣誉
联系我们
产业布局
矿山服务
资源开发
科技创新
装备制造
供应链
企业文化
概述
党建引领
家文化
人才培养
新闻中心
公司要闻
媒体聚焦
投资者关系
公司公告
热线互动
股票行情
可持续发展
ESG报告
政策说明
招聘信息
校园招聘
社会招聘
EN
投资者关系
您在这里:
首页
投资者关系
临时公告
定期报告
投资者热线
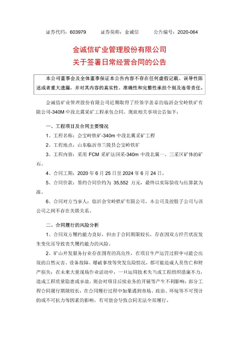
金诚信关于签署日常经营合同的公告
临时公告
2021年2月4日
金诚信关于公司全资子公司获得高新技术企业证书的公告
临时公告
2021年2月2日
金诚信关于投资加拿大Cordoba Minerals Corp.的进展公告
临时公告
2021年1月27日
金诚信关于债券持有人减持公司可转债的提示性公告
临时公告
2021年1月23日
金诚信关于控股股东股份减持计划时间过半的进展公告
临时公告
2021年1月22日
金诚信关于债券持有人减持公司可转债的提示性公告
临时公告
2021年1月20日
金诚信关于签署募集资金专户存储三方监管协议的公告
临时公告
2021年1月19日
金诚信2021年第一次临时股东大会决议公告
临时公告
2021年1月16日
北京国枫律师事务所关于金诚信2021年第一次临时股东大会的法律意见书
临时公告
2021年1月16日
金诚信关于收购Sky Pearl Exploration Limited的公告
临时公告
2021年1月16日
←
1
2
3
4
5
6
7
8
9
10
11
12
13
14
15
16
17
18
19
20
21
22
23
24
25
26
27
28
29
30
31
32
33
34
35
36
37
38
39
40
41
42
43
44
45
46
47
48
49
50
51
52
53
54
55
56
57
58
59
60
61
62
63
64
65
66
67
68
69
70
71
72
73
…
74
75
76
77
78
…
79
80
81
→
Go to Top
Clear
Search
首页
关于我们
公司简介
董事长致辞
管理团队
组织架构
发展历程
各类荣誉
联系我们
产业布局
矿山服务
资源开发
科技创新
装备制造
供应链
企业文化
概述
党建引领
家文化
人才培养
新闻中心
公司要闻
媒体聚焦
投资者关系
公司公告
热线互动
股票行情
可持续发展
ESG报告
政策说明
招聘信息
校园招聘
社会招聘